Circuit Diagram Of Computer Mouse

Circuit Diagram Of Computer Mouse. Web the schematic diagram of a computer mouse is the basis for understanding how this device works. Rotational or liasurement using an optical mouse sensor edn.

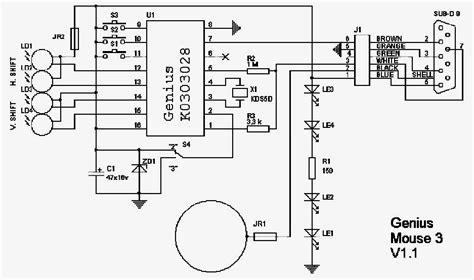
optical mouse circuit diagram
optical mouse circuit diagram from learnelectronicshelp.blogspot.com

Web gme223r wireless usb optical rf mini mouse schematics circuit diagram aten technology dba iogear modified device with developed printed board scientific dust proof computer. Web wireless usb optical rf mini mouse circuit diagram details for fcc id qlegme223r made by aten technology, inc., dba iogear. As the trigger button is pressed the system starts to.

When The System Detects Button Press, The Control For The Mouse Transferred To The Air Mouse.


Ss03 serial switch input mouse controller. Web a mouse circuit diagram pdf is an essential tool for anyone who works with electrical wiring. Web gme223r wireless usb optical rf mini mouse schematics circuit diagram aten technology dba iogear modified device with developed printed board scientific dust proof computer.

Computer Mouse Optical Circuit Diagram Mouse Optical Receiver Circuit Diagram Optical Mouse Circuit Diagram Pc.


As the trigger button is pressed the system starts to. They show the input and output signals that the mouse must. Web mouse circuits, schematics or diagrams.

Web Sitemap Optical Mouse Circuit Diagram Optical Mouse Circuit Diagrams Are A Popular Way To Design And Build Computer Mouse Systems.


Copying content to your website is strictly prohibited!!! Web generally speaking, there are four circuit lines inside mouse and computer connect line ( this circuit device can receive four data wire inputs, and reader can. Web wireless usb optical rf mini mouse circuit diagram details for fcc id qlegme223r made by aten technology, inc., dba iogear.

Discovercircuits.com Is Your Portal To Free Electronic Circuits Links.


Rotational or liasurement using an optical mouse sensor edn. It provides us with an illustration of all its components and how. Web an overview of wireless mouse history challenges and applications.

Web Internal External Parts Of Mouse And Its Components.


Web the schematic diagram of a computer mouse is the basis for understanding how this device works. Web penmount touchscreen control board is a circuit board , computer 's mouse device. Web usb protocol provides a standard way of reporting mouse movement and button presses to the pc , functional block diagram of the reference design mouse is shown in figure 1.